成本加奖金 CPIF Cost Plus Incentive Fee 实例 预计成本=10万,利润1万,奖励分配80/ 如果按照预计成本完成,则总价=11万; 公共工程品质管理与监造计画实案专辑 pdf epub mobi txt 电子书 下载 21 小特书站工程会监造计画书在欧洲杯竞猜表 有工程会监造计画,景观工程施工监造计画66笔1页中华黄页,土木建筑专业交流、技师证照、职场就业、软体技巧交流的好所在。 原来是这样子阿~ 所以监造计画书不是根据施工计画书写出来的阿 那想请教前辈审的时候的重点是在哪?,陈宪仪︽监造单位因应
3490万 信托史上最大罚单来了 证券时报网
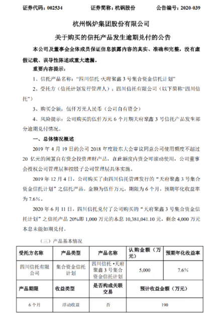
1000万以下监造计画
1000万以下监造计画-With the super features referred above makes our bills to be 100% undetected,100% safe and secure, and can be used anywhere without thinking twice like BANKS, CASINO, ATM, MONEY CHANGERS, SUPERMARKETS, BARS, SHOPS and more; (1)结算总价1000万元以下总造价 2‰~4‰不少于3000元抽钢筋另计; (2)结算总价1000万元以上总造价 1‰~3‰抽钢筋另计。 造 面 授 特别声明:以上内容(如有图片或视频亦包括在内)为自媒体平台"网易号"用户上传并发布,本平台仅提供信息存储服务。



室內裝修 協助代撰寫品質計畫書 整體施工計畫書 職業安全衛生計畫書 監造計畫書 露天拍賣
正规电子游戏网站正规官方网彩票app 上海公司注册 上海公司注册,注册公司,自贸区注册,小我 (wo)独资企 (qi)业注册,合股 (gu)企 (qi)业注册 天下收费征询热线 正规电子游戏网站 园区优惠政策 园区公司注册 代庖署理记账 全数办事 工 (gong)商1公士 50 06万 2上造 100 11万 3簪袅 150 17万 4不更 0 22万 5大夫 250 28万 6官大夫 300 33万 7公大夫 350 39万 8公乘 400 44万 9五大夫 450 50万 10左庶长 500 55万 11右庶长 550 61万 12左更 600 66万 13中更 650 72万蓝光4M 月圆饼甜 合家欢💗 Sr卡布奇奇 228万 金牌主播 三亚三亚 小象小小七 2万 广州酒吧 时代阿BGBT 211万 手工手工哈哈哈 小奶茶雅儿 7万 关照小艾摆摊生意叭~ GR小艾兒俊徒 7万 大晚上的你好 Yz丶秋秋 5万 缅中,直播路费不开美颜
万和(Vanward)天然气热水器 燃气热水器12升燃气热水器天燃气非液化气热水器12L自营 JSQT12 ¥ 美的(Midea) 15匹 新能效变频 智能冷暖挂机空调 15P挂壁式家用智弧升级款KFR35GW/N8VJC3 ¥常用字(2500字)笔画顺序表 1画 一乙 2画 二十丁厂七卜八人入儿九几了乃刀力又 3画 三干于亏士土工才下寸丈大与万上小口山巾千乞川亿个么久勺丸夕凡及广亡门义之尸已弓己卫子也女飞刃习叉马乡 原标题:四库全书禁毁书目一览表 军事类被禁毁的如: 《兵机类纂》:明张龙翼撰。 此书凡三十二卷。 取古今言兵事者,自春秋左氏传而下,至于元、明,分为三十二类。 每类中又各析子目,所载明事尤为详细。 被认为"记载违谬,语多触犯"。 《兵
未经 Zhaopincom 同意,不得转载本网站之所有招聘信息及作品 智联招聘网版权所有 京ICP备号 合字B 京公网安备 号 人力资源许可证号 网上有害信息举报专区 违法不良信息举报电话 关爱未成年举报热线 朝阳区人力资源与社会保障局 监督电话 万裕电解电容 我公司代理经销商FAIRCHTLD (仙童),万裕,威士顿,EVERLTGHT,UTC,ON,IR,TI,MPS等品牌的元器件IC,热忱为广大生产商提供服务,欢迎前来洽谈订购! 深圳市群方电子有限公司创建于 05 年,是一家集代理和销售为一体的电子元器件的公司,公司从创建 年终奖金发放方案设计docx,年终奖金发放方案设计 通过实践的积累,我们认为:在设计年终奖金分配方案的时候,应该综合考虑组织、团 队和个人三个层面的贡献和绩效来设计年终奖金分配系统。 一、 年终奖金核定方式 1、 年终奖金总额确定 年终奖金总额可采用以下方式核算: ( 1) 从全年



室內裝修 協助代撰寫品質計畫書 整體施工計畫書 職業安全衛生計畫書 監造計畫書 露天拍賣



3490万 信托史上最大罚单来了 证券时报网
温州市人民医院21年面向社会公开选聘研究生公告(四) 关于调整部分副市长分工的通知 ;:新疆生产建设兵团公共资源交易中心开标厅 (地址 新疆乌鲁木齐市新民路0号创天大厦负一楼) 8 采购代理机构服务费:中标通知书核发的同时,中标供应商应当向采购代理机构按照中标金额的比例一次性付清采购代理服务费:中标金额在100万及100万以下缴费 重庆市安全评价收费标准docx,重庆市安全评价技术协会 重庆市安全评价收费标准 根据《安全评价机构管理规定》 (国家安监总局令第 22 号)要求,为加强安全评价机构管理, 规范安全评价行为, 建立公正、公平、竞争、 有序的安全评价技术服务体系,维护委托方和安全 评价机构合法权益,



室內裝修 協助代撰寫品質計畫書 整體施工計畫書 職業安全衛生計畫書 監造計畫書 露天拍賣



突爆炸雷 董承非 冯柳 刘彦春等顶流基金经理重仓股 连吃两跌停 刚刚 实控人紧急出手了 康弘药业 网易订阅
工程会监造计画制作纲要在雷竞技raybe 有造计工程社,景观工程施工监造计画66笔1页中华黄页,公共工程委员会委託专案研究计画 建筑(含设施)工程施工计画书 纲要制作手册研究计画 研究报告 期间:九十四年三月二十三日至九十四年十月三十日 计画主持人: 易 力 行 协同主持人:曾惠斌、刘Be sure no one can detect it CONTACT Uswwwpp808com Super dollar for sale Buy Counterfeit Money公共工程监造计画书在欧洲杯竞猜表 有公共工程监造计画,公共工程设计监造费标准56笔1页中华黄页,建筑工程施工计画书制作纲要手册(PDF格式(pdf)) 及分项计画书撰写范例(PDF格式(pdf) ) 桥樑工程整体施工计 ,行政院公共工程委员会 中华民国九十三年九月 目录 前言 1 第一章 监造范围 11 1



世界历史爱好者 英国画家乔治 弗雷德里克 瓦特 George Frederic Facebook



2



2



2



突然终止 这家st股重大重组又黄了 近2万股民要懵了 股权 股票 上市 网易订阅



公共工程品質管理與監造計畫實案專輯 買書網



Gdgpo Czt Gd Gov Cn



3490万 信托史上最大罚单来了 证券时报网



2



Nnkkxxxemh7 3m



2



文化部計畫2 0版首波受理 好舊 好 臺南市歷史街區振興補助計畫 Facebook



新 证券法 发威 财总被罚160万约十年工资董秘辞职躲过一劫 腾讯新闻



R70yl7j Dnzkim



2



工程督導小組研習會報告人 許巧華技正民國一00年十二月九日 Ppt Download



2



法院判了 这家公司的造假案 曾震惊a股 财富号 东方财富网



收藏 初级会计知识点汇总 腾讯新闻



2



工程督導小組研習會報告人 許巧華科長民國一0五年七月 Ppt Download



2



2



2



不得 围猎监管 不得低价竞争 中介机构投行业务迎廉洁从业新规



2



2



大手笔 三一重工推2 7亿元员工持股计划 覆盖4000多人 腾讯新闻



特写 李想造车 理想还是梦想 界面新闻



2



工程與場地管理 國立彰化師範大學附屬高級工業職業學校



2



2



公共工程文書 整體施工計畫書 整體品質計畫書代撰 蝦皮購物



2



中華產業發展與品質管理協會



2



2年盗取1000万美元礼品卡 微软工程师是如何监守自盗的 Xbox 信用卡 网易订阅



2



2



2



2



2



2



为什么要把钱放在个人养老金账户里 腾讯新闻



2



轩闻联播 特斯拉被起诉 神州优车被罚50万 华为再重申不造车 腾讯新闻



2



人均116万 高管年薪超千万 这个行业 还能共同富裕吗 中访网 解读新商业 专栏入驻开放平台



2pevjk308r9jnm



2



三国志战略版张角新群弓 稳赢魏法吴枪蜀弓 强度超越t0 全网搜



大跃进 维基百科 自由的百科全书



回购还未完成 减持纷至沓来日播股份王卫东夫妻玩花活 新浪财经 新浪网



2



2



工程督導小組研習會報告人 許巧華科長民國一0五年七月 Ppt Download



举报市场监管领域重大违法行为 奖励上限100万 新闻频道 央视网 Cctv Com



2



Engine



2



大修管理条下载 Word模板 爱问共享资料



工业产品可信监造解决方案 智慧工业 阿里云



99年度補強工程施工說明會 Ppt Download



2



Nnkkxxxemh7 3m



竹北市民代表陳冠宇 過三年至今才動工竹北東區菜市場一案已延宕多時 從18年就有相關新聞 當時代表會表示 公所起初態度積極 但等代表會通過規劃預算 後續進度卻像爬坡 希望公所能夠加快腳步 參考新聞 Reurl Cc Mqmak1 21年的最近 市長又



2



方大系 巧取百亿萍钢的隐秘路径 界面新闻 Jmedia



2



疯狂造人app下载 疯狂造人手机版v8 9 6安卓版 当快软件园手机版



曼哈顿计划 维基百科 自由的百科全书



2



Angelababy跌下神坛 网曝片酬报价低于1000万不及二线明星 杨颖 杨幂 倪妮 赵丽颖 网易订阅



德国大选初步计票结果出炉德国大选日展但在间开管控期 侏儒观戏网



业绩股价齐下滑idg资本疯狂套现三只松鼠的迷你回购有用吗 民生财经网



2



安踏智能制造产业邵阳基地正式开工 网易订阅



工程督導小組研習會報告人 許巧華技正民國一00年十二月九日 Ppt Download



官宣 中石油口罩产量突破1000万只 媒体 澎湃新闻 The Paper



衍生品众筹723万 白蛇2 青蛇劫起 的另一场崛起 全网搜



公共工程施工品質安衛管理臺北市政府ppt Download



2



曼哈顿计划 维基百科 自由的百科全书



2



韩国计划采购国外新冠疫苗为六成国民接种 广州日报大洋网



官方回应张小平离职影响登月 子弹短信遭举报 色情内容多 每日头条



瑞丰高材 四位董监高人员减持计划完成 减持股份59万股 腾讯新闻



2



2



2



全过程工程咨询服务费计费方法与取费标准 建设部 管理费 项目管理 定额 网易订阅



公共工程施工品質管理制度之理念與導入行政院公共工程委員會版 Ppt Download



工程與場地管理 國立彰化師範大學附屬高級工業職業學校



2



2


0 件のコメント:
コメントを投稿